动察|复工难?多地下起政策“及时雨”
疫情并不能阻挠春天的到来,国内新冠病毒确诊人数已降至3000人以下,武汉“解封”也迎来最终一周倒计时,全面复工也指日可下。虽然有许多阻止,但具有方针扶持做为强有力的后台,企业的复工之路燃起了期望之光。
3月29日,国家卫健委新闻发言人米锋表明,本乡疫情传达已根本阻断。此刻,国内的复工脚步加速。3月31日,税务总局发布的数据显现,曩昔一周全国企业复销率(日均开票金额与上一年可比口径比较)已达82.3%。此外,据工信部副部长辛国斌介绍,到3月28日,全国规上工业企业均匀开工率为98.6%,人员均匀复岗率为89.9%,中小企业复工率已到达76%,3月份以来日均升幅在1个百分点左右。
街上开端热烈的人流及逐日增加的喜人数字都阐明,国内疫情的操控整体趋势较好,现在大部分企业也现已进入了必定的过渡恢复期。
不过,值得注意的是,受疫情的影响,此前两个月许多企业就已处于困局,商业模式环节上出现问题。据上海杨浦区创业立异园区——长阳创谷的总经理奚荣庆举例,疫情关于企业的影响体现在几个方面:一是疫情期间,企业反映供应链遍及遭到较大影响。“因为上下游企业没有悉数复工复产,形成原材料购买难、产品销售难的窘境。”他解释道。二是商业运营受损。以长阳创谷内部商业街为例,该区域多依托作业白领及周边居民进园消费,疫情期间园区多个出入口悉数关闭,再加上推迟复工,商户大受影响。三是疫情期间,企业运营本钱坚持不变的状况下,运营收入显着大幅下降,保持企业生计资金压力较大。
这些问题关于企业的影响是继续的,虽然现在大部分企业现已相继复工复产,大都区域的解封也释放了人力资源以及消费资源,可是关于部分中小企业来说,运营本钱进步、资金压力加大、开展决心缺乏等问题依然让他们正处于十分困顿的生计现状。任何一个细节的溃散都很有可能会击垮软弱的企业,为了“不倒下”,企业端活跃自救,国家和当地也相继出台了许多扶持方针。
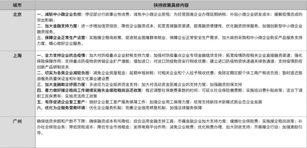
首要,在国家方针层面,早在2月初,国家税务总局、财务部、国家开展变革委、工业和信息化部、银保监会、证监会、国家外汇管理局、力资源社会保障部、教育部、财务部、交通运输部、国家卫生健康委等部分或组织就金融、企业用工、企业本钱等多个方面发布了及时的扶持方针细节。除此之外,依据各地疫情以及经济开展状况的不同,各区域政府也及时呼应并“详细问题详细分析”,如:上海市政府发布了28条扶持办法、北京发布19项办法,武汉发布21条中小企业扶持办法等。以下是部分区域的企业安稳或扶持办法:


从上述区域的政府扶持办法来看,大部分区域的重视要点包含几个方面:金融支撑、减轻企业本钱、施行援企稳岗、加大财务支撑、供给优化的政务服务。明显,各地关于企业复工及运营的扶持方针考虑十分周到,不仅从微观的视点如融资、资金支撑等企业开展的大方面给予了真金白银的助力,且从多方面完善了健康的商场闭环。此外,一些区域在细节层面也是十分用心,如帮忙企业职工安稳,除了税费,下降租金,还从日常的水、电、燃气费用中切实为企业减负。这关于受疫情影响较严峻,正在面对生计难题的企业来说,无疑是真实的济困扶危。
值得重视的是,在各地平稳复工后,针对企业的诉求,许多区级政府以及相关政府园区纷繁再出手,深化解读方针并推出更多立异行动,此现象也颇具特色。如3月30日,广州市黄埔区、开发区携手人保财险、平安财险、和平洋财险等稳妥组织,为生产型企业推出复工复产疫情防控归纳稳妥,对投保归纳稳妥产品的工业百强和上市企业给予80%保费补助。此项扶持方针将可为企业减轻保费担负约1000万元。据悉,现在区内投保企业已达21家,保额总计4200万元。
政府园区中小企业较多,他们深化了解详细不同性质企业的难题,也活跃将国家方针思维的解读也转化为实践的扶持办法,更深化地帮忙企业面对的痛点。其间,长阳创谷则是一个事例。2014年受双创作业推进,在杨浦区委区政府的领导下,杨浦科创集团与上海电气集团开端一起开发长阳创谷园区。其招引了百度(上海)立异中心、埃森哲、英语流利说、爱驰轿车、造就Talk、智能云科等逾200家中小企业入驻。
为帮忙园区内的入驻渡过疫情难关,奚荣庆泄漏,长阳创谷也打出了企业免租、服务“组合拳”。该园区出台了减免中小企业房子租金的施行方案。“现在首要避免租清单承认的方法,通过公告、电话、电子邮件、网络等多种方法奉告方针范围内中小企业实践运营承租人。”他介绍说。据悉,通过前期对园区一期、二期、三期企业承租人的有用排摸,将对契合减免资历的企业革除2月及3月的租金。“没有开票的不开票,现已开票的不催缴”他表明。
此外,据奚荣庆介绍,长阳创谷还为企业量身定制一系列疫情期间服务办法,包含免收2019年整年度园区管理费用、免收疫情期间改变运营执照服务费、并向各企业供给“人力资源大礼包”,触及人力资源初始化服务、托付招聘、人才差遣、人事代理、训练讲座等十多项服务产品及服务内容。据悉,到2020年3月31日,长阳创谷园区企业复工率到达96%。
关于企业来说,在安稳健康的商场大环境下,方针可以成为未来的“风向标”,在大环境困难的时分,方针或是危如累卵的“及时雨”。在此次疫情中,国内之所以可以获得较快的复工抗疫成效,则是企业自救与方针拯救的一起作用力。